首页nba 正文
目录

必赢-足协评议:王毅在泰山禁区内倒地未判罚点球正确

xiaoqiaonba2026-01-15410
9月24日晚,中国足协裁判委员会评议组进行了本赛季第二十三期(20240924期)裁判评议工作。本期共评议5个判例,均来自相关俱乐部的申诉意见,其中包含中超联赛、中甲联赛和中乙联赛判例,最终评议组认定其中有3例错漏判。 本期评议会仍采用视频会议形式,邀请两名来自社会和媒体界的足球社会监督员以及中国足协纪检人员列席旁听会议,采用评议组成员集体讨论和单独发...

9月24日晚,中国足协裁判委员会评议组进行了本赛季第二十三期(20240924期)裁判评议工作。本期共评议5个判例,均来自相关俱乐部的申诉意见,其中包含中超联赛、中甲联赛和中乙联赛判例,最终评议组认定其中有3例错漏判。

捕获.jpg

本期评议会仍采用视频会议形式,邀请两名来自社会和媒体界的足球社会监督员以及中国足协纪检人员列席旁听会议,采用评议组成员集体讨论和单独发表意见相结合的形式,得出评议结论如下:

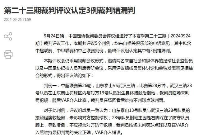
判例一:中超联赛第26轮,山东泰山VS武汉三镇,比赛第28分钟,武汉三镇28号队员在山东泰山罚球区内与对方13号队员发生身体接触后倒地,裁判员临场未判罚犯规,随后VAR介入比赛,裁判员在场回看后维持不判球点球判罚。

对于此判例,评议组成员一致认为:山东泰山13号队员与武汉三镇28号队员的接触程度较轻微,未影响对方控制球权;28号队员倒地主因是右脚踩在了防守队员脚上,导致滑倒,不应视为对方防守犯规,裁判员临场未判罚球点球以及在VAR介入后维持最初判罚的决定正确,VAR介入错误。

判例二:中超联赛第26轮,南通支云VS青岛海牛,比赛第90+7分钟,青岛海牛3号队员与南通支云10号队员争抢球时发生身体接触后倒地,裁判员临场判罚南通支云10号队员犯规并出示黄牌对其警告。

对于此判例,评议组成员一致认为:南通支云10号队员与青岛海牛3号队员争抢球产生身体接触前有一定的冲刺距离,南通支云10号队员在青岛海牛3号队员先接触球后仍直腿对其做出抢截动作,从使用的力量、犯规的程度、接触的部位来看此犯规是一个危及对方队员安全的抢截动作,应依据严重犯规条款,将南通支云10号队员红牌罚令出场。裁判员临场判罚错误,VAR未介入错误。

判例三:中超联赛第26轮,南通支云VS青岛海牛,比赛第90+13分钟,青岛海牛11号队员主罚球点球,在其罚失后由同队23号队员补射进球,经VAR提示,裁判员在线回看分析,认定攻方青岛海牛23号队员在球点球罚出之前进入罚球区违例,取消进球,由南通支云队罚间接任意球恢复比赛。

对于此判例,评议组成员一致认为:在《2023-2024足球竞赛规则》及此前版本的竞赛规则是双方队员提前进入罚球区应重新踢罚球点球。但在2024年7月1日中国足协各级赛事开始执行的《2024-2025足球竞赛规则》相关条款已经作了更新,明确队员提前进入罚球区后分为影响比赛和未影响比赛两种情况,针对不同的情况将做出不同的判罚决定。此判例实际情况是在球点球罚出前,进攻方青岛海牛23号队员和防守方南通支云24号队员均提前进入罚球区,但是只有进攻方23号队员补射将球打进,直接影响到了比赛,而防守方24号队员的行为对比赛并未产生明显的影响。按照最新规则相关条款规定,球点球罚出后球未直接进门,攻方队员提前进入罚球区并影响了比赛,应判罚由守方踢间接任意球恢复比赛。裁判员最终判罚及VAR介入正确。

判例四:中甲联赛第24轮,广西平果哈嘹VS上海嘉定汇龙,比赛第87分钟,广西平果哈嘹37号队员运球进入上海嘉定汇龙罚球区并与其30号队员发生身体接触后倒地,裁判员临场未做出判罚。

对于此判例,评议组成员一致认为:广西平果哈嘹37号队员运球进入上海嘉定汇龙罚球区后,在继续带球靠近球门的过程中被上海嘉定汇龙30号队员从背后拉拽倒地,此次防守动作对进攻队员产生了干扰,属于草率犯规,应判守方犯规、罚球点球。裁判员临场判罚决定错误,漏判罚球点球。

判例五:中乙联赛第24轮,泰安天贶VS泉州亚新,比赛第76分钟,泰安天贶11号队员接队员传球,随后与泉州亚新26号队员发生身体接触倒地,裁判员临场未做出判罚。

对于此判例,评议组成员一致认为:在泰安天贶11号队员接队友传球向前过程中,被泉州亚新26号队员从侧向抢截犯规,首先裁判员临场应判罚防守队员犯规,其次从“破坏进球或者明显进球得分机会”的四个要素即犯规发生地点与球门间的距离、比赛发展的大致方向、继续控球或获得球权的可能性、防守队员的位置和人数来看,此次犯规完全满足这四个要素,应对防守队员出示红牌。裁判员临场决定错误。

中国足协将继续秉持公平、公正、公开的原则,积极接受俱乐部的反馈和申诉意见,并针对其中重点判例以及社会关注度高、有利于统一判罚尺度的典型判例开展评议并向社会公布评议结果,对相关错漏判裁判员作出内部处罚。

​扫描二维码推送至手机访问。

本文转载自互联网,如有侵权,联系删除。

本文链接:https://m.tv-biwin.com/post/210.html

您暂未设置收款码

请在主题配置——文章设置里上传

扫描二维码手机访问

文章目录